Paused RNA polymerase primes promoters via RNA-mediated stabilisation of transcription factor ERα.
| Title | Paused RNA polymerase primes promoters via RNA-mediated stabilisation of transcription factor ERα. |
| Publication Type | Journal Article |
| Year of Publication | 2025 |
| Authors | Mann R, Soota D, Das A, Podh NKumar, Mehta G, Notani D |
| Journal | Nat Commun |
| Volume | 16 |
| Issue | 1 |
| Pagination | 9553 |
| Date Published | 2025 Oct 29 |
| ISSN | 2041-1723 |
| Keywords | Chromatin, Estrogen Receptor alpha, Histones, Humans, Nucleosomes, Promoter Regions, Genetic, Protein Binding, RNA, RNA Polymerase II, Transcription, Genetic, Transcriptional Activation |
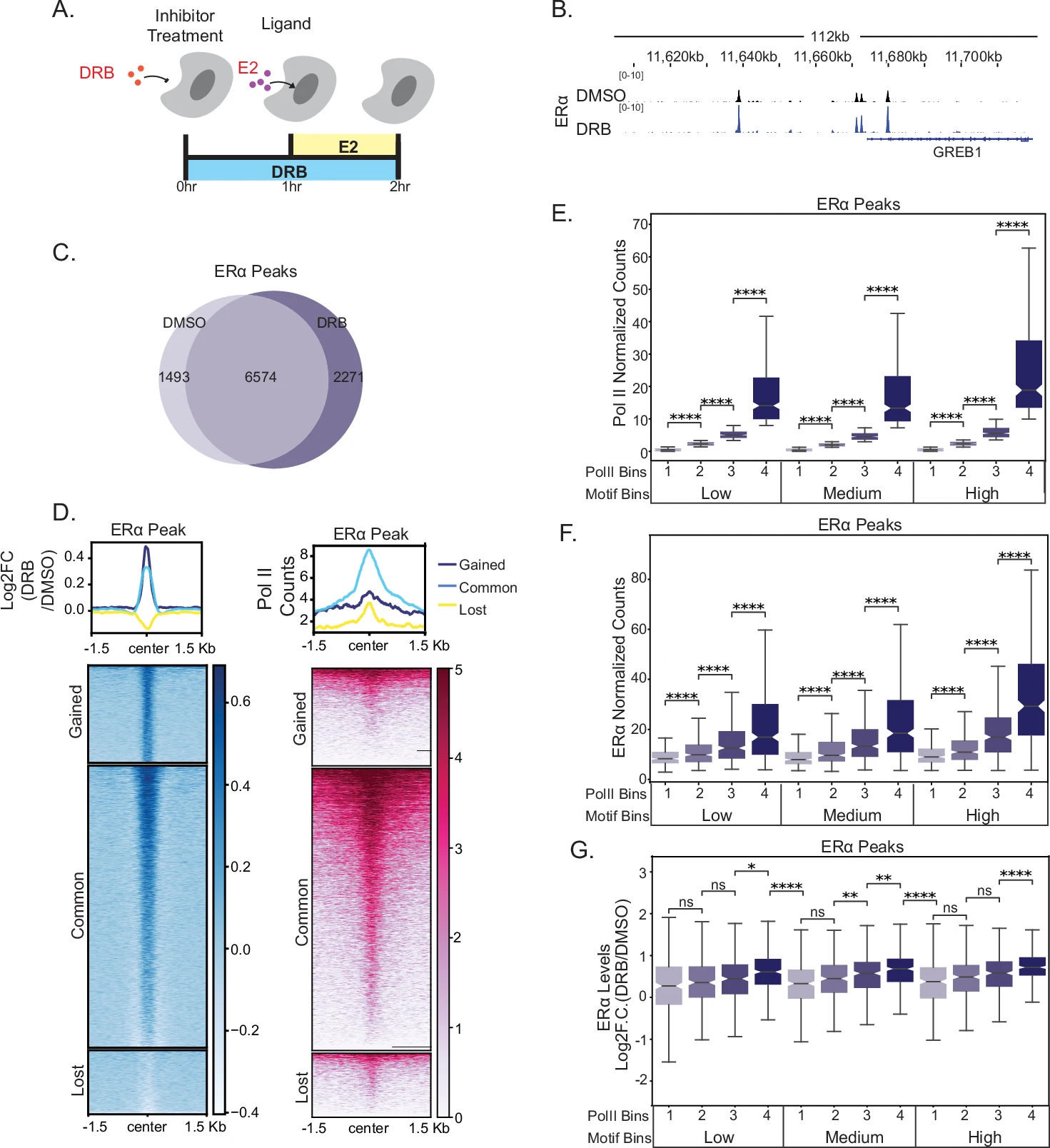
| Abstract | Regulated pausing of RNA polymerase II (Pol II) is essential for enabling rapid and coordinated transcriptional responses to signalling cues. Pausing also contributes to the formation of nucleosome-free regions with the help of chromatin remodellers. However, if these nucleosome-free regions engage with transcription factors to stimulate the transcription potential of paused promoters is not known. In this study, we demonstrate that ligand-induced estrogen receptor-alpha (ERα) binding is stabilized at Pol II-paused sites. This stabilization results from an increased dwell time of ERα on chromatin, as revealed by single molecule tracking (SMT) experiments. Notably, short chromatin-associated RNAs generated by the paused Pol II contribute to enhancing ERα binding at paused promoters. We also observe that pausing increases H3K27ac levels, which primes paused promoters for robust transcriptional activation upon release. Collectively, these findings suggest that paused Pol II plays a central role in enhancing transcription factor binding through an RNA-dependent mechanism. This, in turn, results in a more vigorous transcriptional response following pausing release, thus contributing to the fine-tuning of ERα-mediated gene regulation. |
| DOI | 10.1038/s41467-025-64569-7 |
| Alternate Journal | Nat Commun |
| Full Text |
|
| PubMed ID | 41162393 |
| PubMed Central ID | PMC12572188 |
| Grant List | IA/S/23/1/506749 / / DBT India Alliance (Wellcome Trust/DBT India Alliance) / IA/1/14/2/501539 / / DBT India Alliance (Wellcome Trust/DBT India Alliance) / BT/INF/22/SP53103/2024 / / Department of Biotechnology, Ministry of Science and Technology (DBT) / RTI 4006 / / TIFR | National Centre for Biological Sciences (NCBS) / |

